附件 2
《工程教育认证标准(2024 版)》修订说明
2022 年 9 月起,中国工程教育专业认证协会(以下简称 认证协会)组织开展了《工程教育认证标准》修订工作。2024 年 11 月,第二届理事会第十二次会议审议通过了《工程教育 认证标准(2024 版)》。有关修订情况说明如下:
一、修订背景
一是为深入学习贯彻党的二十届三中全会和全国教育 大会精神,全面贯彻党的教育方针,落实党的二十大关于教 育、科技和人才三位一体发展的战略部署。坚持面向中国式 现代化、面向世界、面向未来,以服务卓越工程师培养为目 标,推动完善立德树人机制,推动产教融合、协同育人,助 力深化工程教育改革,加强工程教育创新能力培养,更好适 配国家战略及经济社会发展需要。 二是落实联合国 2030 年可持续发展目标(UN-SDGs) 以及国际工程联盟(IEA)发布的《毕业生要求与职业能力框 架》(GAPC2021)相关内容,2024 年完成标准修订工作。
二、修订过程
认证协会从 2022 年 9 月起,组织开展了《工程教育认 证标准》修订工作。
1.深入学习研究 2022 年 9 月起,组织专家深入学习贯彻习近平总书记关 于教育的重要论述,认真学习党的二十大关于加快建设教育 强国、科技强国、人才强国的有关要求,认真研究 UN-SDGs 和 GAPC2021 文献资料,引导高校专业、认证专家等开展标 准修订预研工作;2022 年 11 月,发布《工程教育认证通用 标准解读及使用指南(2022 版)》,逐步落实 GAPC2021 有关要求;2023 年,组织研究 IEA 各成员组织最新版认证标准, 就标准修订工作扎实开展国际比较研究。
2.开展广泛调研 2022 年 9 月至 2023 年 9 月,依托中国工程院“大变局下 工程教育治理体系研究”的重大战略咨询项目,面向全国高校 工科教师开展标准修订调研工作;2023 年 9 月至 12 月,分 5 期组织 370 所高校的 3500 名老师就新修订标准等,开展现 场研讨和问卷调查。通过前期深入研究和广泛调研,确定修 订原则、搭建基本框架,起草了新版认证标准。
3.反复多轮修订 2023 年 10 月,在宁波召开的认证协会学术委员会扩大 会议上,围绕标准修订草稿进行集中讨论,综合各方意见后 形成了《工程教育认证标准(2024 版)》修订稿(第一稿)。 会后,在参会专家中进行了再征求意见,收到书面建议 95 条。 2023 年 12 月,在北京召开第一次认证标准修订工作专题研 讨会,就第一稿的反馈意见进行集中研讨,重点研究立德树 人根本任务在新标准中的具体体现和GAPC2021有关要求在实质等效前提下的有效落实,形成修订稿(第二稿)。会后, 面向 56 家各领域行业学协会、20 个专业类认证委员会、1800 多名认证专家进行第三次征求意见,收到反馈意见 441 条。 2024 年 3 月,在北京召开第二次认证标准修订工作专题研讨 会,针对比较集中的重点意见,比如“计算”“第一性原理” “语言和文化差异”“批判性思维”等内涵解释,进行了充分 研讨,形成修订稿(第三稿),并对一些重要意见进行了解释 说明。2024 年 4 月至 5 月,通过认证协会官网和微信公众 号,以通告形式面向高等学校、行业组织、企事业单位以及 与工程教育认证相关的单位和个人公开征求意见,收到意见 反馈 827 条。2024 年 7 月,在武汉召开第三次认证标准修订 工作专题研讨会,针对面向社会公开征集的反馈意见,进一 步凝聚共识,充分研讨,形成了修订稿(第四稿)。2024 年 9 月,线上召开第四次认证标准修订工作专题研讨会,深入学 习贯彻党的二十届三中全会和习近平总书记在全国教育大 会上的重要讲话精神,就工程教育认证如何进一步服务加快 建设高质量教育体系、优化高等教育布局、分类推进高校改 革、建立科技发展和国家战略需求牵引的学科设置调整机制 和人才培养模式、着力加强创新能力培养、加强科技教育与 人文教育协同、完善学生实习实践制度、推动高水平教育开 放等进行深入研讨,对通用标准各部分内容进行全面梳理, 再次优化,形成了修订稿(第五稿)。
4.充分听取意见 在修订过程中,认证协会积极听取认证专家、有关学协 会、专业类认证委员会、学术委员会等体系内各方意见,广 泛征求高等学校、行业组织、企事业单位和与工程教育认证 相关的单位和个人的意见,广泛凝聚共识,对重点问题比如 “毕业要求达成情况评价和课程目标达成评价的关系”“课程 体系的学分比例和学分与学时数折算” “落实立德树人的相 关表述”“落实联合国可持续发展目标”“标准的中国语境表述” 等问题进行专题研究,并呈送关心工程教育认证工作的有关 领导和资深专家,对标准修订工作进行指导、把关,广听意 见、汇聚众智。根据有关领导、专家、高校、行业、企业和 各方面反馈意见,先后召开 5 次正式的标准修订专题研讨会, 充分吸纳各方面意见。并按照有关要求,呈报教育部、人力 资源社会保障部等有关部门、单位征求意见,根据意见进一 步修订完善。 2024 年 11 月,根据《中国工程教育专业认证协会章 程》及有关文件相关规定,经第二届理事会第十二次(通 讯)会议审议通过,《工程教育认证标准(2024 版)》正式 发布。
三、修订内容
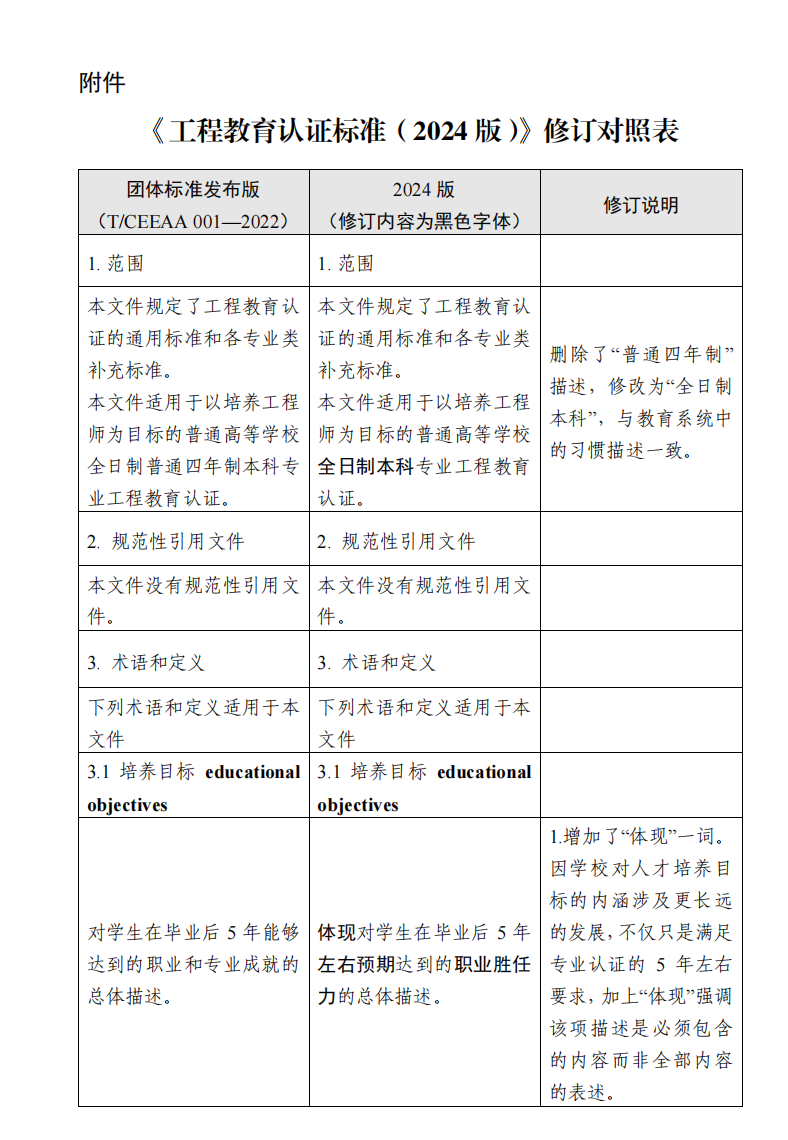
《工程教育认证标准(2024 版)》在此前发布的团体标 准(T/CEEAA 001—2022)基础上,主要做了以下修改:
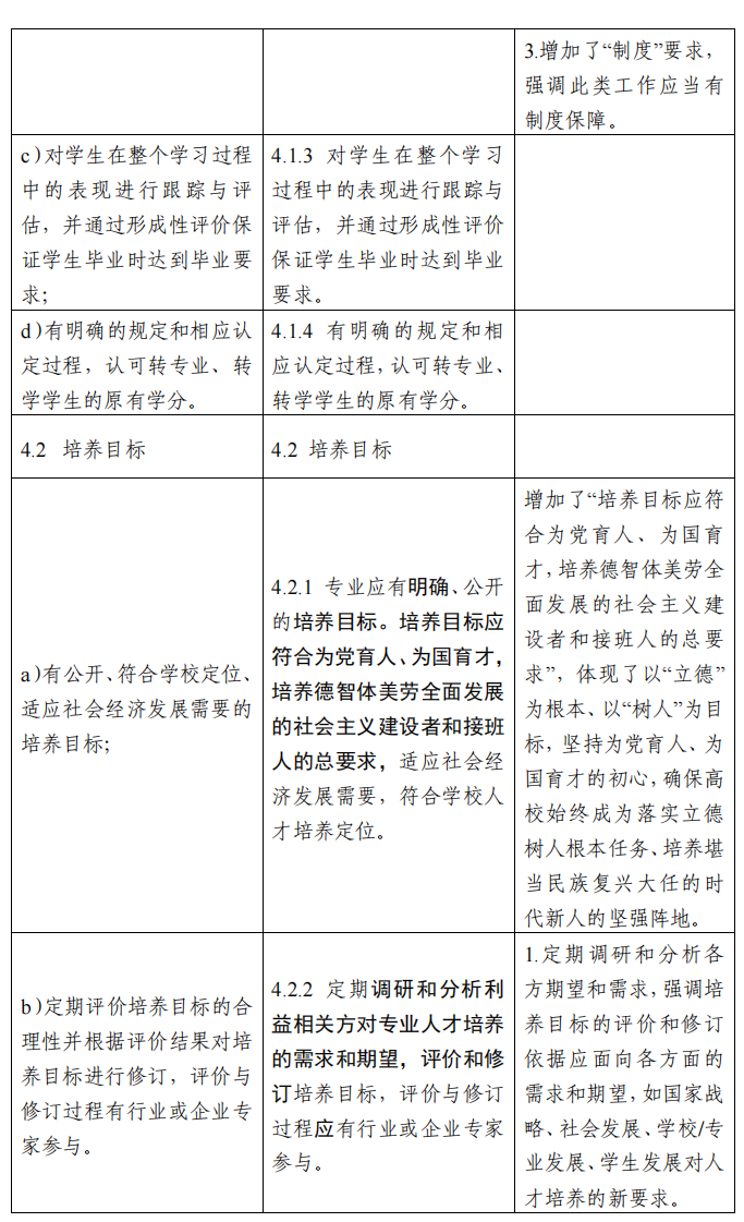
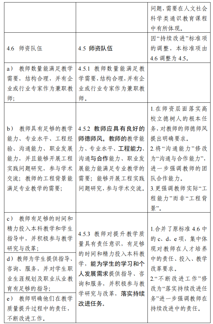
1. 进一步强化立德树人根本任务,提升思政引领力。从 学生、培养目标、毕业要求、课程体系及师资队伍,全方位、 系统性推动完善立德树人机制。一是强调对学生的思政引领 和品德培养,加强思想政治教育的制度保障;二是坚持“为 党育人、为国育才”的根本目标,强调培养目标要符合“培养 德智体美劳全面发展的社会主义建设者和接班人”的总要求; 三是强调毕业生的核心素养应具有“工程报国、为民造福”的 意识,作为职业规范的基本要求;四是强调课程设置和教学 实施要“体现正确的价值导向”;五是强调教师应具有良好的 师德师风、乐教爱生,提升教书育人能力。
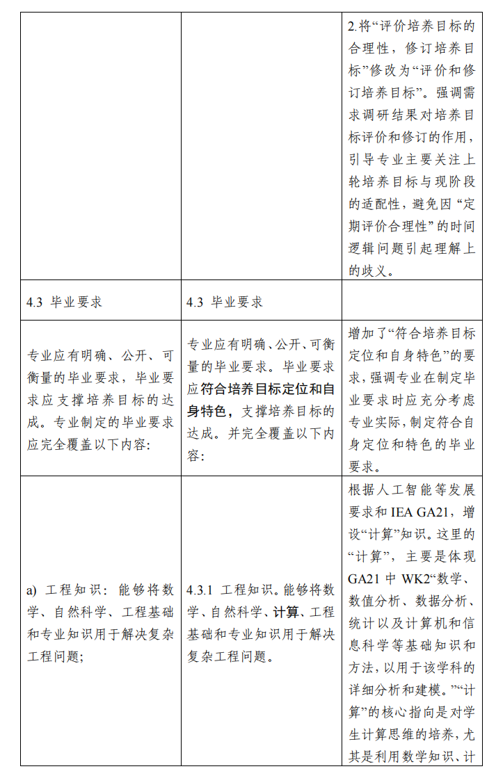
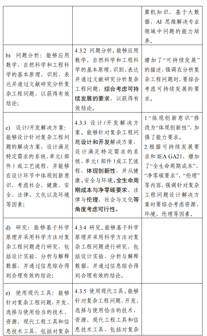
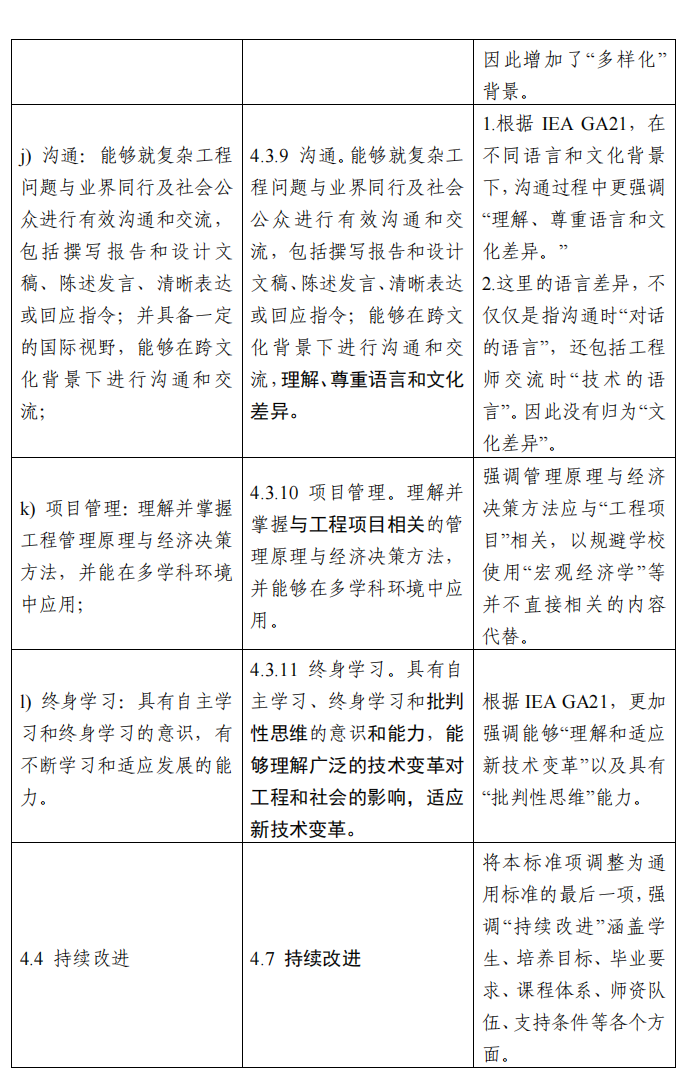
2. 落实《毕业生要求与职业能力框架》(GAPC2021)有 关修订要求,提升人才竞争力。一是在高度信息化、智能化 的时代,强调学生计算思维和应用能力的培养,增设了“计算” 类知识和能力要求;二是在日新月异的技术变革时代,强调 学生创新创造能力的培养,增加了设计和开发“体现创新性 的解决方案”和“批判性思维能力”的要求;三是在多样化、包 容性的工程活动中,强调学生适应能力的培养,能够在“多样 化的团队或工作环境中”开展团队合作,并能“理解尊重语言、 文化差异”。
3. 落实可持续发展目标 SDGs 有关要求,提升国际影响力。一是在问题分析时,强调要“综合考虑可持续发展的要求”, 除技术要素外应从可持续发展的视角综合分析问题;二是在 设计开发解决方案时,强调应考虑“全生命周期成本与净零碳 要求、法律与伦理”等因素,从经济社会可持续发展的角度论 证设计方案的可行性。三是在解决复杂工程问题时,能够基于工程相关背景知识,“分析和评价工程实践对健康、安全、 环境、法律以及经济和社会可持续发展的影响”,以强调工程 与可持续发展的关系。四是在人文社会科学类课程中,增加 了“可持续发展”的要求,强调此类课程应能支持学生理解和 运用“可持续发展”相关知识。
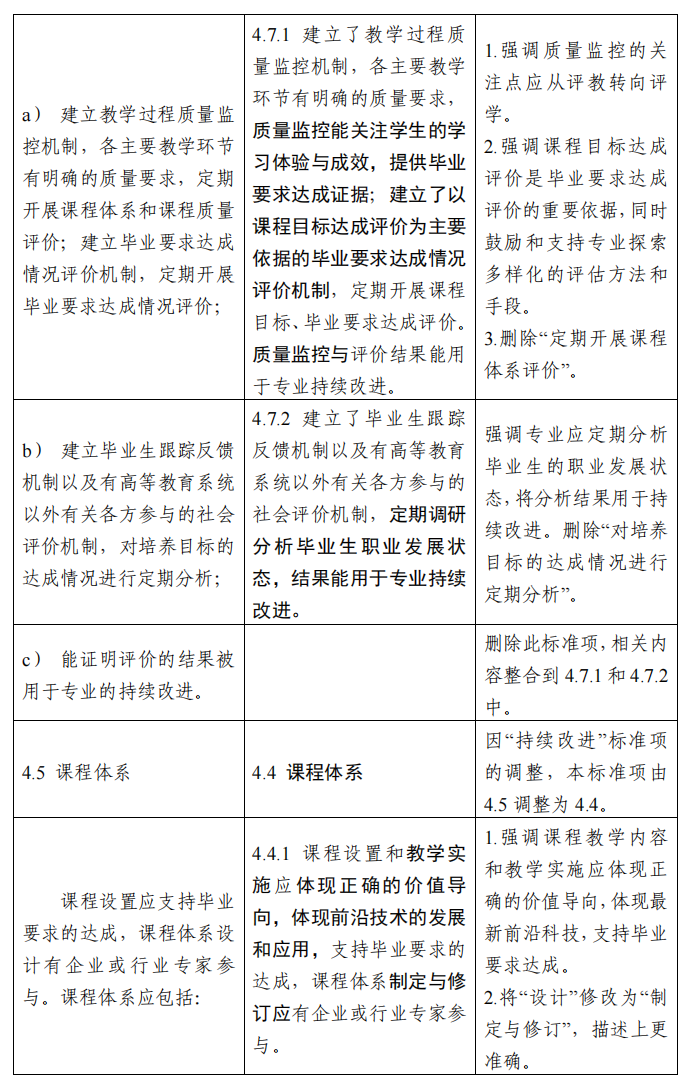
4. 优化“通用标准”框架结构与部分内容。一是为体现持 续改进在认证工作中的重要作用,在通用标准架构中将“持续 改进”由第四项调整到了第七项,强调该标准项是对于包括学 生、培养目标、毕业要求、课程体系、师资队伍和支持条件 等全要素的持续改进;二是紧扣认证主线和底线要求,从支 持全体学生达成毕业要求的角度,对标准项“学生”、“培养目 标”、“课程体系”、“师资队伍”、“支持条件”和“持续改进”的 部分内容做了补充和完善。
5. 部分表述修订。对“培养目标”“毕业要求”“复杂工程问 题”“评估”“评价”“机制”的定义释义以及对标准部分内容表 述进行了修改完善。 具体修订内容及修订说明见附件《工程教育认证标准 (2024 版)》修订对照表。 附件:《工程教育认证标准(2024 版)》修订对照表













